您现在的位置是:主页 > 理科竞赛 > 数学竞赛 > 数学竞赛
小学生参加AMC8竞赛想拿奖怎么做?备考难点是什么?
编辑:NaNa老师发布时间:2024-03-31 22:43:27浏览量:次
摘要:很多小学阶段的孩子参加AMC8,核心都是为了拿奖,以便为小升初提供一些助力,比如 上海三公,北京六小强 的AMC8已经是标配了。 关于AMC8数学竞赛怎么学?很多家长都存在疑惑,想要
很多小学阶段的孩子参加AMC8,核心都是为了拿奖,以便为小升初提供一些助力,比如上海三公,北京六小强的AMC8已经是标配了。
关于AMC8数学竞赛怎么学?很多家长都存在疑惑,想要在AMC8竞赛中拿到一个好成绩具体要怎么做呢?
AMC8数学竞赛考试介绍
报名费用:120元
评分标准:答对1题得1分,答错/不答不扣分,满分25分
参赛资格:8年级及以下
-
荣誉奖:6年级及以下学生考了15分以上的可获得荣誉奖
-
前5%:全球优秀奖,基本需要达到17分
-
前1%:全球卓越奖,基本需要达到21分
-
满分奖:获得满分25分的同学
AMC8竞赛备考难点
①知识点范围广,分散
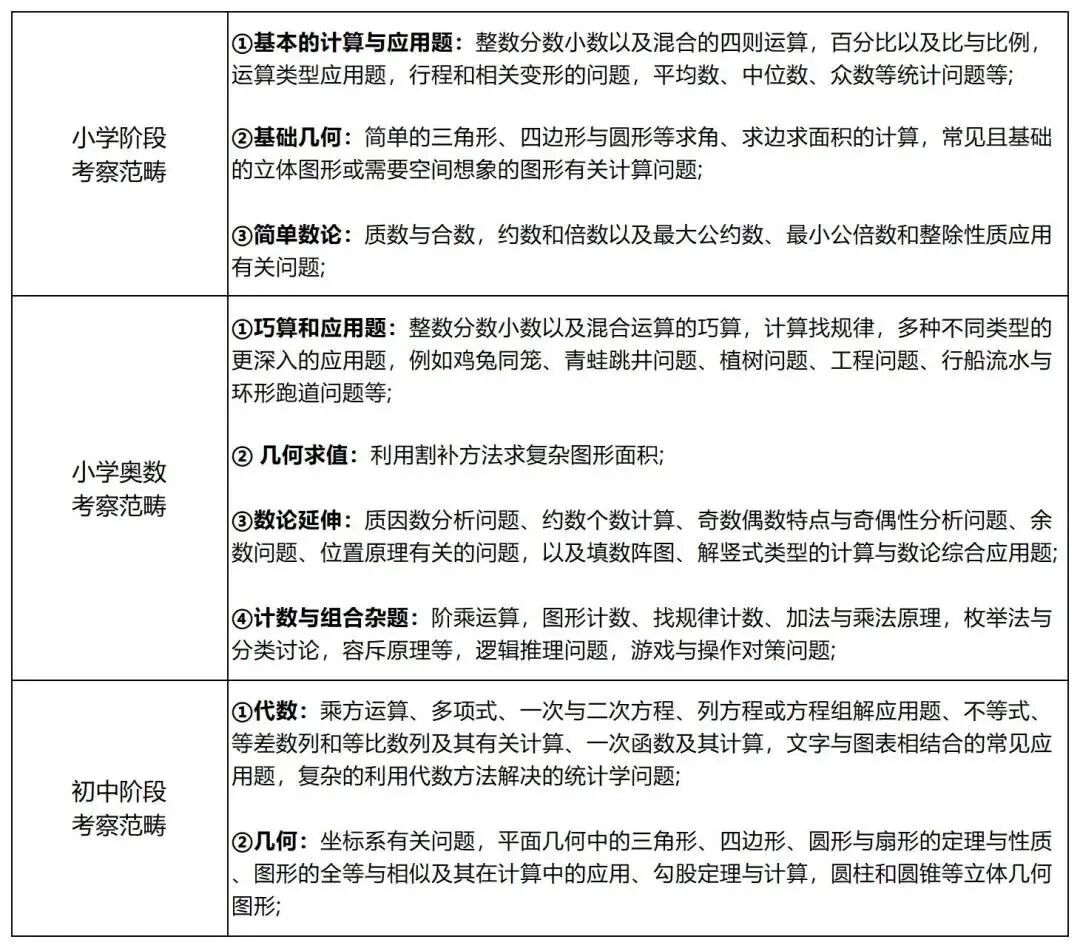
AMC8竞赛的知识点很分散很多,对于低年龄的同学们来说,什么知识都在学但都没有深入,导致它的考点从计算到应用题,以及一些几何、计数、统计的部分也都包含在里面。
②备考时间紧张
AMC是一门竞赛项目,而非寻常考试,所以时间是非常紧张的,考试的节奏很快。根据官方的数据,全球有15%的同学,最后的题目连猜都来不及猜。
③入门容易高分难
AMC8数学竞赛门槛并不高,想要拿奖却有一定的难度。想要突破这个瓶颈,学生除了要控制好做题时间,还得对考试所涉及到的知识点熟练运用,对相应的解题思路有足够多的了解,并能够灵活运用、举一反三才可以。
因此对于小学三四年级的同学来说,想要直接备考AMC8竞赛是有些挑战的,在于AMC8竞赛涉及到部分初中的考点,如果没有超前学习,学起来会很吃力。
而且40分要完成25道题目,对答题的速度是有要求的,这也是很多孩子到最后都说题目没做完,没有拿到高分的原因。
AMC8数学竞赛考试介绍
报名费用:120元
评分标准:答对1题得1分,答错/不答不扣分,满分25分
参赛资格:8年级及以下
-
荣誉奖:6年级及以下学生考了15分以上的可获得荣誉奖
-
前5%:全球优秀奖,基本需要达到17分
-
前1%:全球卓越奖,基本需要达到21分
-
满分奖:获得满分25分的同学
AMC8竞赛备考难点
①知识点范围广,分散
AMC8竞赛的知识点很分散很多,对于低年龄的同学们来说,什么知识都在学但都没有深入,导致它的考点从计算到应用题,以及一些几何、计数、统计的部分也都包含在里面。
②备考时间紧张
AMC是一门竞赛项目,而非寻常考试,所以时间是非常紧张的,考试的节奏很快。根据官方的数据,全球有15%的同学,最后的题目连猜都来不及猜。
③入门容易高分难
AMC8数学竞赛门槛并不高,想要拿奖却有一定的难度。想要突破这个瓶颈,学生除了要控制好做题时间,还得对考试所涉及到的知识点熟练运用,对相应的解题思路有足够多的了解,并能够灵活运用、举一反三才可以。
因此对于小学三四年级的同学来说,想要直接备考AMC8竞赛是有些挑战的,在于AMC8竞赛涉及到部分初中的考点,如果没有超前学习,学起来会很吃力。
而且40分要完成25道题目,对答题的速度是有要求的,这也是很多孩子到最后都说题目没做完,没有拿到高分的原因。
那么,对于3-5年级学生想参加AMC8竞赛,夯实基础,补充知识点是首要任务,季遇教育AMC8 Junior课程更符合低年级同学的课内数学知识结构。帮助同学扎实数学知识基础和应用技能,同学们可以逐渐培养起数学思维和解决生活实际问题的能力,在实践中得到提升。





