AMC8/10/12BPhO&物理碗UKChO&CCCBBO&USABOUSACO上海三公袋鼠数学竞赛BPhO&物理碗
-
1月和3月的IPC/SPC有什么区别?两个都可以报吗?
IPCSPC是参与BPhO物理竞赛的核心前置赛事,竞赛成绩可谓是直接决定是否能参加BPhO竞赛!报名时IPCSPC Online与IPCSPC有什么区别?两个都可以报名吗?选择哪个对后面BPhO名额分配有优势? IPCSPC...
发布时间:2026-02-10阅读量:5次
阅读更多 -
竞赛推荐|2026物理碗备赛中!物理碗奖项成理工科申请“隐形门票”
藤校新动态!有消息传出哥伦比亚大学正考虑,将哥伦比亚学院和工程与应用科学学院本科招生规模扩大最多20%! 假如扩招政策正式实施,对国际学生尤其是中国学生来说,将是一把双刃...
发布时间:2026-02-10阅读量:8次
阅读更多 -
3月17日开考!2026年物理碗竞赛高效冲奖攻略!(内含最新真题)
BPhO&物理碗
在如今竞争愈发激烈的STEM领域,仅靠学业成绩已不足以脱颖而出。大学现在更看重那些展现出真正好奇心、分析能力,且勇于通过高难度竞赛挑战自我的学生。 而PhysicsBowl(美国物...
发布时间:2026-02-10阅读量:11次
阅读更多 -
2026物理碗冲金奖,这5大重点关键事项一定要关注
对于2026年物理碗竞赛冲金奖的学生来说,这5大关键事项一定要关注,往年都会有学生在考试中出现高中问题。 第一个重大事项:2026年物理碗竞赛规则调整 第二大重大事项:掌握关键...
发布时间:2026-02-06阅读量:14次
阅读更多 -
国际物理竞赛如何助力英本G5申请?国际物理竞赛培训规划
BPhO&物理碗
申请英本G5(牛津、剑桥、帝国理工等)的理工科专业,A-Level/IB成绩达标只是基础门槛。高含金量的国际物理竞赛经历,正在成为拉开差距的关键加分项, 国际物理竞赛如何助力英本...
发布时间:2026-02-06阅读量:10次
阅读更多 -
2027年BPhO竞赛寒假备考!犀牛BPhO培训班带你高效冲奖
BPhO&物理碗
2027年 BPhO 竞赛通常在11月开考,BPhO竞赛目前报名名额有限,拥有SPC/JPC竞赛奖项的学生优先报名。BPhO竞赛培训哪家好?BPhO零基础如何备战?犀牛BPhO寒假班专为国际高中生定制,从基础...
发布时间:2026-02-06阅读量:12次
阅读更多 -
牛剑看重的BPhO竞赛怎么备考更高效?
BPhO&物理碗
对于想要出国留学的申请者来说,备考BPhO竞赛获得奖项无疑是很有含金量的加分项。 1.BPhO考试内容 BPhO考试内容主要涵盖A-level物理课程的知识点,并延伸到大学物理的入门知识,包括...
发布时间:2026-02-06阅读量:9次
阅读更多 -
26年物理碗竞赛时间/报名渠道
BPhO&物理碗
物理碗竞赛是申请英美名校理工科利器!据统计物理碗竞赛全球TOP 100中有超过70%学生进入全球TOP 30名校!对于10年级以上理工学生来说,参加物理碗竞赛绝对是一项非常值得的投入,不...
发布时间:2026-02-05阅读量:8次
阅读更多 -
26年物理碗竞赛培训课程
BPhO&物理碗
26年物理碗培训课程: 30小时冲刺班 ,考点精准点拨冲刺高分! 物理碗授课师资: 北京大学工学学士,香港大学管理学硕士 高中物理竞赛省一等奖(TOP15),高考数学满分、理综286 累计...
发布时间:2026-02-05阅读量:12次
阅读更多 -
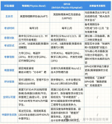
物理碗竞赛考点及难度分析
BPhO&物理碗
物理碗分Division 1(高一及以下)和Division 2(高二及以上), 整体考点与 AP/IB/A-Level 物理高度契合 ,拓展大学初级物理内容,且会涉及微积分初步应用; 物理碗考点分布 : 力学(30...
发布时间:2026-02-05阅读量:10次
阅读更多 -
3月开考!藤校为何青睐物理碗?这项竞赛难度到底有多高?附物理碗竞赛培训
2026年物理碗竞赛已经进入倒计时了,对于想要申请名校的同学来说, 物理碗已经成了必备而不是加分项了 。对于即将就要参赛的同学来说, 物理碗竞赛到底难度大吗?冲刺期有哪些合...
发布时间:2026-02-05阅读量:8次
阅读更多 -
AP成绩不够突出?看M同学如何用物理碗敲开西北大门
在美本申请的激烈竞争中,优秀学子往往面临千人一面的困境。来自重点高中的M同学,尽管完成了 4门AP物理课程并取得优异成绩 ,但在西北大学这类顶尖院校的申请池中,他的学术背...
发布时间:2026-02-05阅读量:9次
阅读更多 -
牛津剑桥放榜!中国503人被录取!物理竞赛才是申请海外名校的敲门砖!
BPhO&物理碗
近日,海外名校牛津大学和剑桥大学陆续公布了录取 结果。 2026申请季中国学生共获得 279封剑桥Offer ,加上此前牛津大学已公布的 224封牛津Offer ,今年中国学生斩获的牛剑录取总数超...
发布时间:2026-02-05阅读量:9次
阅读更多 -
AP成绩不够突出?看上岸同学如何用物理碗敲开名校大门
BPhO&物理碗
在美本申请的激烈竞争中,优秀学子往往面临千人一面的困境。来自重点高中的M同学,尽管完成了 4门AP物理课程并取得优异成绩 ,但在西北大学这类顶尖院校的申请池中,他的学术背...
发布时间:2026-02-05阅读量:4次
阅读更多 -
为申请加码!针对国际高中10-11年级的2026物理碗竞赛备考建议
BPhO&物理碗
在如今竞争 愈发激 烈的STEM领域,仅靠学业成绩已不足以脱颖而出。大学现在更看重那些展现出真正好奇心、分析能力,且勇于通过高难度竞赛挑战自我的学生。 而 PhysicsBowl (美国物...
发布时间:2026-02-05阅读量:10次
阅读更多




