您现在的位置是:主页 > 国际课程 > IGCSE > IGCSE
IGCSE热门A*科目汇总!犀牛IGCSE培训课程:全阶段一站式服务,高效助力直冲A*!
编辑:希希发布时间:2026-04-16 15:53:24浏览量:次
摘要:IGCSE作为国际升学的核心基石,不仅是衔接A-Level、IB等高阶课程的关键,更是冲击海外名校的敲门砖,而A*成绩则是拉开竞争力、锁定优质升学路径的核心筹码。面对IGCSE70余门科目,选
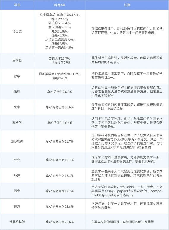
IGCSE作为国际升学的核心基石,不仅是衔接A-Level、IB等高阶课程的关键,更是冲击海外名校的“敲门砖”,而A*成绩则是拉开竞争力、锁定优质升学路径的核心筹码。面对IGCSE70余门科目,选择热门高A*率科目、找对专业辅导,成为学生高效提分的关键。
今天,我们汇总IGCSE热门A*科目,同步带来犀牛IGCSE培训课程,以全阶段一站式服务,打破备考壁垒,助力每一位学子高效冲刺A*,为国际升学筑牢根基。
开设多类班型适配不同基础学员,入学测评后定制专属计划,小班与一对一结合,兼顾学习节奏,避免两极化问题。
采用“测-学-练-考-管”闭环模式,结合真题错题,全程追踪进度,助教及时答疑、班主任督学,提分率99.4%,A率86%。
线上线下同步开课,支持双语授课,配备4v1专属团队,全程督学反馈,兼顾学习与心理关怀,助力冲刺A*。
汇聚清北、G5、藤校毕业师资,人均授课4000+小时,熟悉三大考试局考纲与命题规律,分科专教,精准把控考点易错点,助力高效提分。
师资团队定期参与官方教研培训,紧跟考试大纲变动,结合自编讲义与历年真题,精准把握学科重难点与高频考点,擅长将复杂知识点通俗化讲解,助力学员高效吸收。
师资均具备流利双语或纯英文授课能力,可灵活切换授课语言,适配不同英文基础学员,同时注重培养学员学术英语能力,助力学员快速适配IGCSE英文授课与考试场景。
从数学、物理、化学等中国学生优势学科,到经济、计算机等热门选科,犀牛IGCSE培训课程精准覆盖所有热门A*科目,适配零基础入门、基础拔高、考前冲刺等全阶段需求,以QS前50名校师资、个性化定制方案、双师督学服务,帮学生避开备考误区、精准捕捉考点,用科学方法替代盲目刷题,高效突破提分瓶颈。
备考IGCSE,无需独自摸索,添加犀牛老师微信,即可获取完整热门A*科目详解、课程具体班型介绍,还能预约免费入学测评,定制专属冲刺计划,跟着犀牛,稳稳拿下A*,解锁海外名校入场券!








